(通讯员:张雨欣)为加强员工宿舍安全管理,进一步营造和谐温暖的寝室氛围以及文明整洁的学习环境,hg皇冠官网于2024年5月29日至6月2日开展多轮员工宿舍安全及卫生检查工作。近期查寝工作由hg皇冠官网党委副书记魏红洁和副院长李琴带领,全体辅导员、党员示范岗、入党积极分子、员工会同学共同参与,对荆州校区及武汉校区的员工宿舍进行全面检查。
在本周查寝过程中,查寝人员对宿舍的卫生状况、用电安全等方面进行了细致检查,同时对潜在问题进行处理。检查中可看出同学均遵守学校要求,自觉维护干净整洁的宿舍环境,为学校本科评估工作做好充足准备。各辅导员也深入宿舍,与同学们进行亲切交流,了解同学们的生活状况,并提供相应的建议与指导。
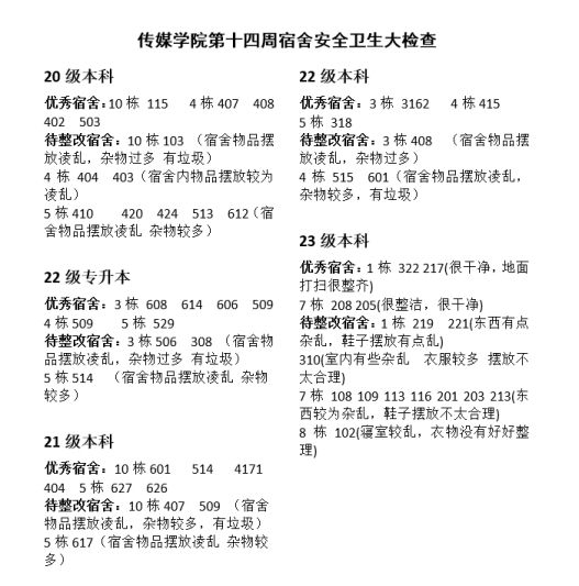
本周查寝工作得到同学们的积极配合和广泛认可,同学们更加深刻地认识到宿舍安全和卫生的重要性。同时,员工会对员工宿舍检查结果进行汇总,结果如下:

本周hg皇冠官网宿舍安全及卫生检查工作引导和培养同学们养成良好的卫生习惯和安全意识,进一步落实学校本科评估的宣传工作和宿舍安全文明建设工作。hg皇冠官网在本科评估工作的冲刺阶段将继续加强宿舍管理,为构建和谐、安全的校园生活奠定坚实基础。
(审核 魏红洁 编辑 赵湘)